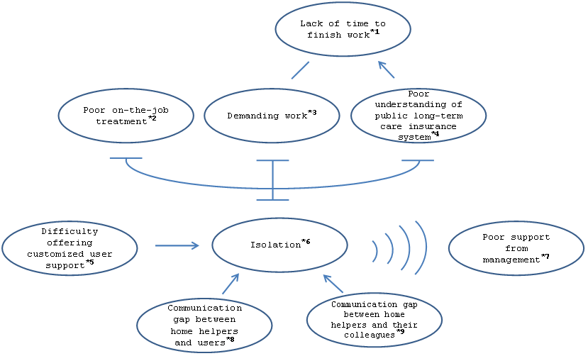
Figure 2: Illustrated figure of qualitative modeling of burden and distress among home helpers in Japan.

*1) Lack of time to finish work: The catchphrase of 2nd-step nameplate “Home helpers often fail to provide the care services requested by users on time, *2) Poor on-the-job treatment: The catchphrase of 2nd-step nameplate “Home helpers are treated poorly”,*3) Demanding work: The catchphrase of 2nd-step nameplate “Home helpers have a tight schedule”, *4) Poor understanding of public long-term care insurance system and need home helpers: The catchphrase of Ind-step nameplate “Users and families often do not understand the public long-term care insurance system and need home helper to clarify it”,*5) Difficulty offering customized user support: “the catchphrase of 2nd-step nameplate” Home helpers cannot offer customized support to users and families”,*6) Isolation: The catchphrase of 2nd-step nameplate ”Home helpers feel isolated and worry about providing appropriate care”. *7) Poor support from management: catchphrase of 1st-step nameplate “Person in charge is slow in responding to requests”,*8 Communication gap between home helpers and users: The catchphrase of 2nd-step nameplate ”Relations between home helpers and users are not always smooth”,*9) Communications gap between home helpers and their colleagues: The catchphrase of 2nd-step nameplate “There is communication gap between home helpers and their peers”

figure 2