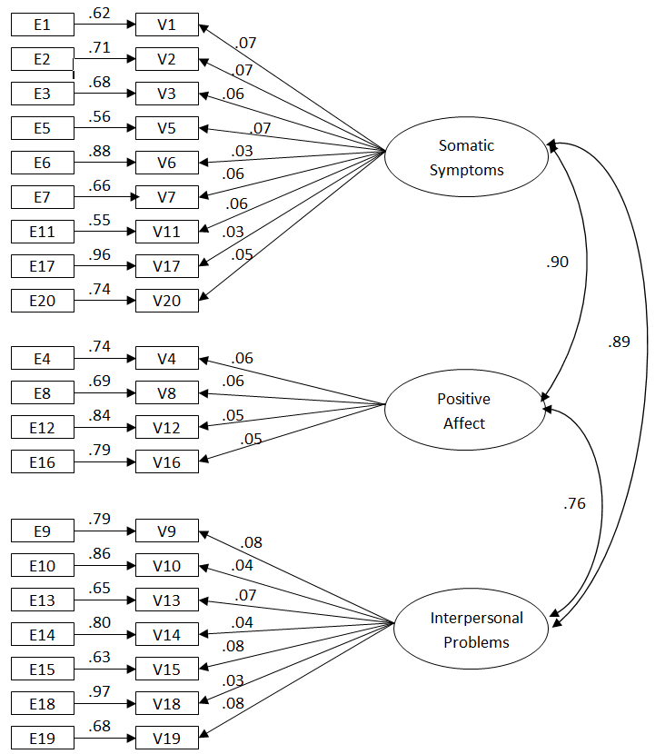
Figure 1: Revised Three-factor Model of CESD for Chinese Postpartum Mothers.

figure 1