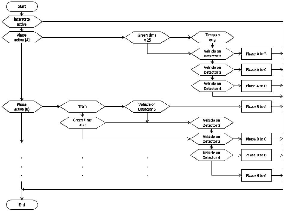
Figure 5: Pre-emptio n signal sequence.

figure 5